Kelta kereszt – Tarot kártya kirakás

December 31, 2024

A kelta kereszt a legnépszerűbb és leggyakrabban használt tarot-kirakási módszer. Univerzális megoldás lehet, sok kérdésre tudjuk alkalmazni.

A kirakás pontos eredete nem teljesen tisztázott, úgy tartják, hogy a modern tarot gyakorlók az 19. század végén kezdték el használni, különösen az Arany Hajnal Hermetikus Rendje (Golden Dawn) és Arthur Edward Waite hatására. Waite a Rider-Waite-Smith tarot egyik megalkotója volt, és a „The Pictorial Key to the Tarot” című könyvében részletesen leírta a Kelta Kereszt kirakás menetét.

Amit tudnod kell róla...

Ezek a kirakások sosem jelölnek óriási időintervallumokat, hanem többnyire 2-3 hónapra utalnak, és legfeljebb fél évre, azaz hat hónapra lehet velük előre jelezni. Ezt persze nem kell túl szigorúan venni, de egy általános irányt érdemes tartani.

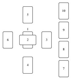
1. Jelenlegi helyzet, a kérdező állapota
2. Ami keresztez – külső és belső hatások
3. Közeljövő – amit elérhetsz
4. Ami már elmúlt az életedből
5. Közelmúlt – jelen 6. Távolabbi jövő
7. Ahogyan a kérdező látja magát, és ahogyan vélekedik a problémáról
8. Ahogyan a környezet lát téged – külső hatások
9. Belső érzelmek, remények, félelmek
10. Végeredmény, megoldás

Először megvizsgáljuk a négyes kártyalapot, amely azt mutatja, mi tűnt el a kérdező életéből. Ez többnyire az elmúlt fél évre vonatkozik, de ritkán akár távolabbi időszakra is visszautalhat. Ezután ránézünk az ötös lapra, amely a közelmúlt történéseit tárja fel. A négyes és ötös lapok együtt megmutatják azokat a folyamatokat, amelyek meghatározzák a kérdező jelenlegi döntését.

Ezt követően megvizsgáljuk az első két kártyát, amelyek megmutatják, milyen hangulatban és érzelmi állapotban van most a kérdező. Ez a jelenlegi helyzet. A kettes lap különösen fontos, mert rávilágít arra, mi okozza az akadályt a jelenlegi helyzetben. A harmadik lap a közeljövőt mutatja – azokat a kérdéseket érinti, amelyek körülbelül egy hónap múlva lesznek meghatározóak. Ez a lap segít megérteni, hogyan formálódik a kérdezőben a jövőbeli lehetőségek felismerése.

A hármas és hatos lap együtt jelezhet fontos jövőbeli hatásokat. A hatos lap nem mutat hat hónapnál távolabbra, de ez jelöli a legmesszebb mutató jövőt a kirakásban, a végeredményt jelentő tízes lappal együtt. A hetes kártyalap megmutatja, hogyan látja magát a kérdező, míg a nyolcas kártya azt mutatja meg, hogyan látja őt a környezete, és milyen külső hatások befolyásolják. A kilences lap a félelmeket és reményeket tárja fel, míg a tízes a végső megoldást mutatja.

Leave a Reply

Your email address will not be published. Required fields are marked *

Tarot